设为首页
/
添加收藏
/
返回首页
首页
法院要闻
法院概况
诉讼服务
综合公告
权威发布
荣誉展台
党建铸魂
裁判文书
法律文库
当前位置:
综合公告
->
法院公告
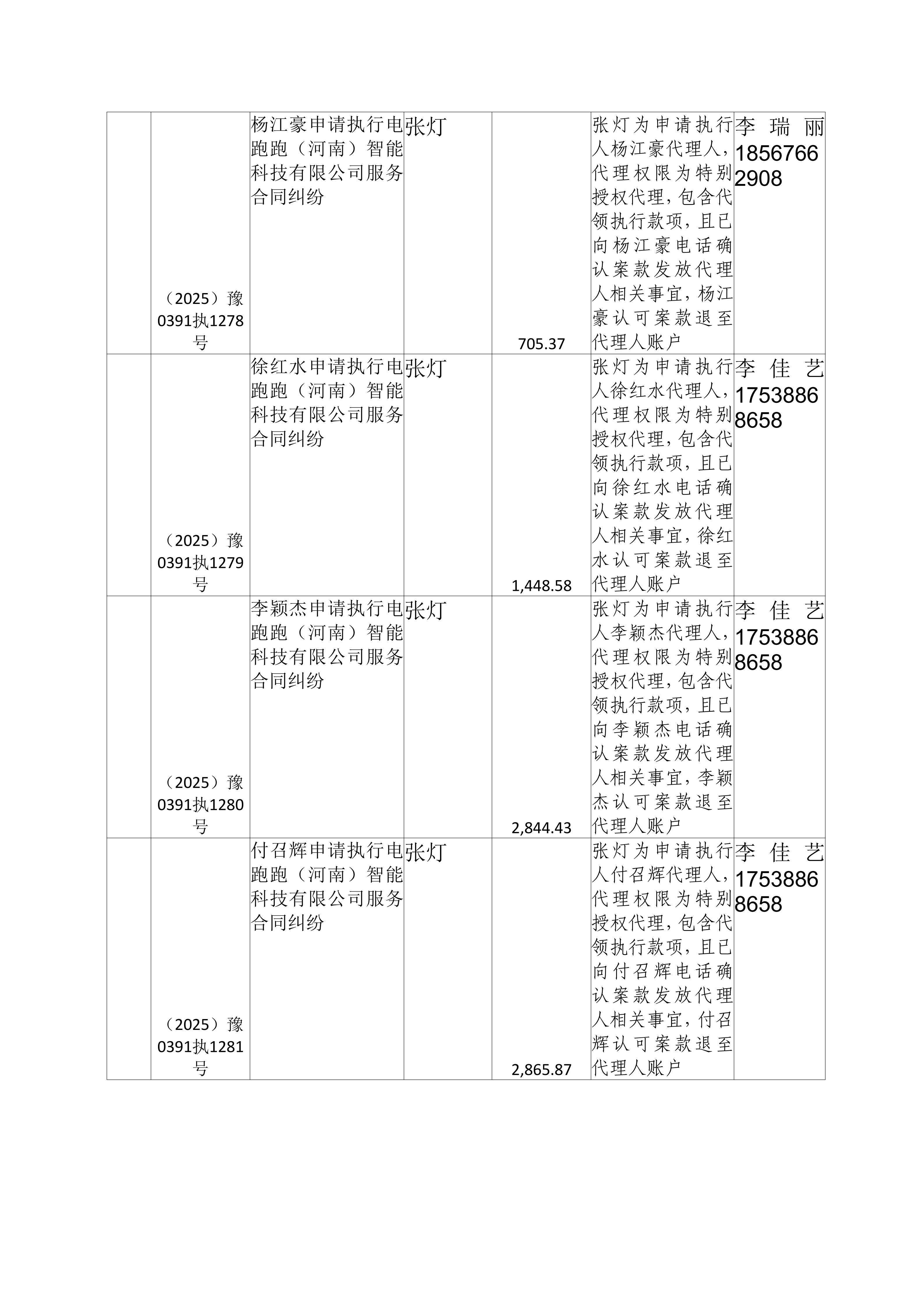
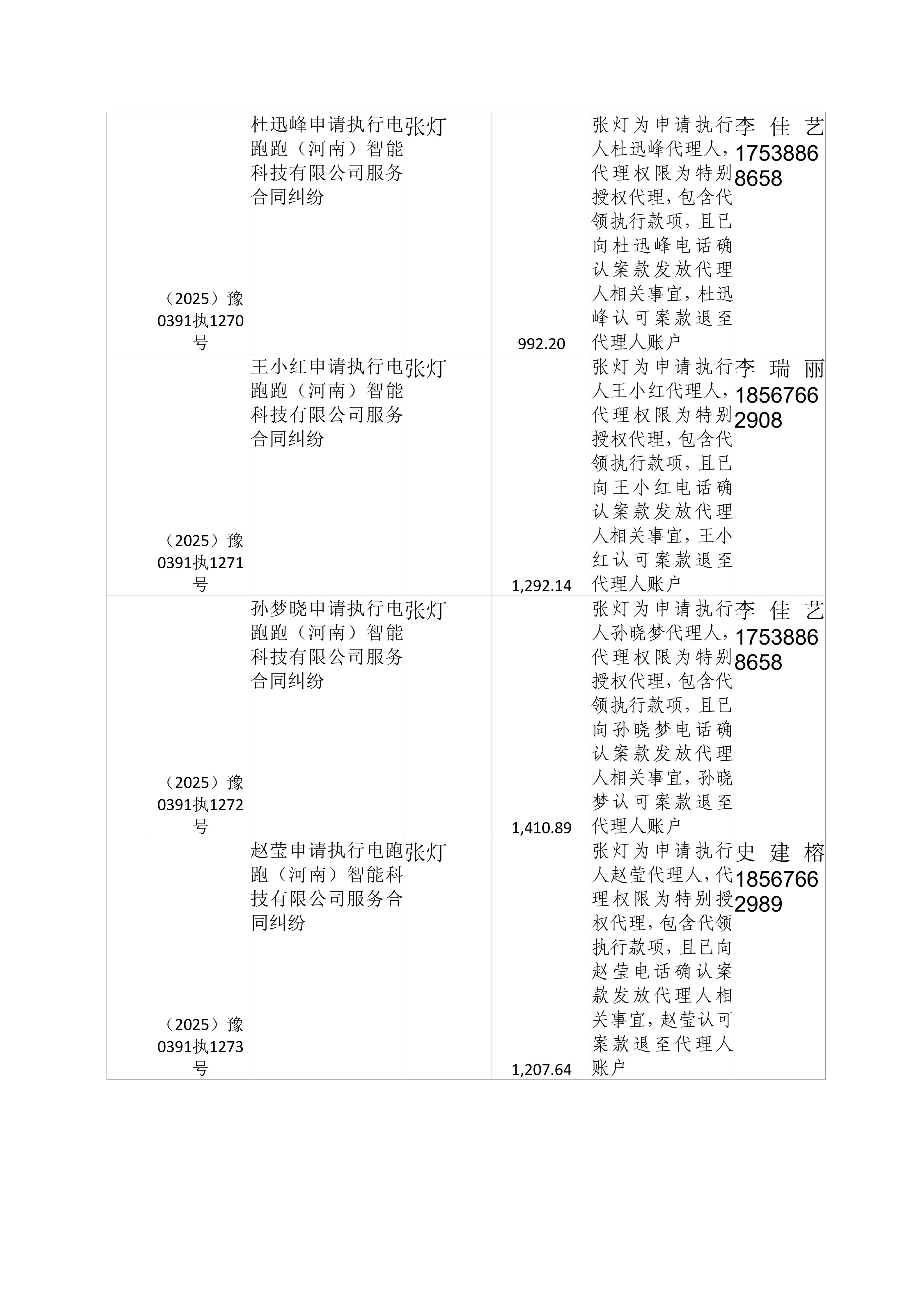
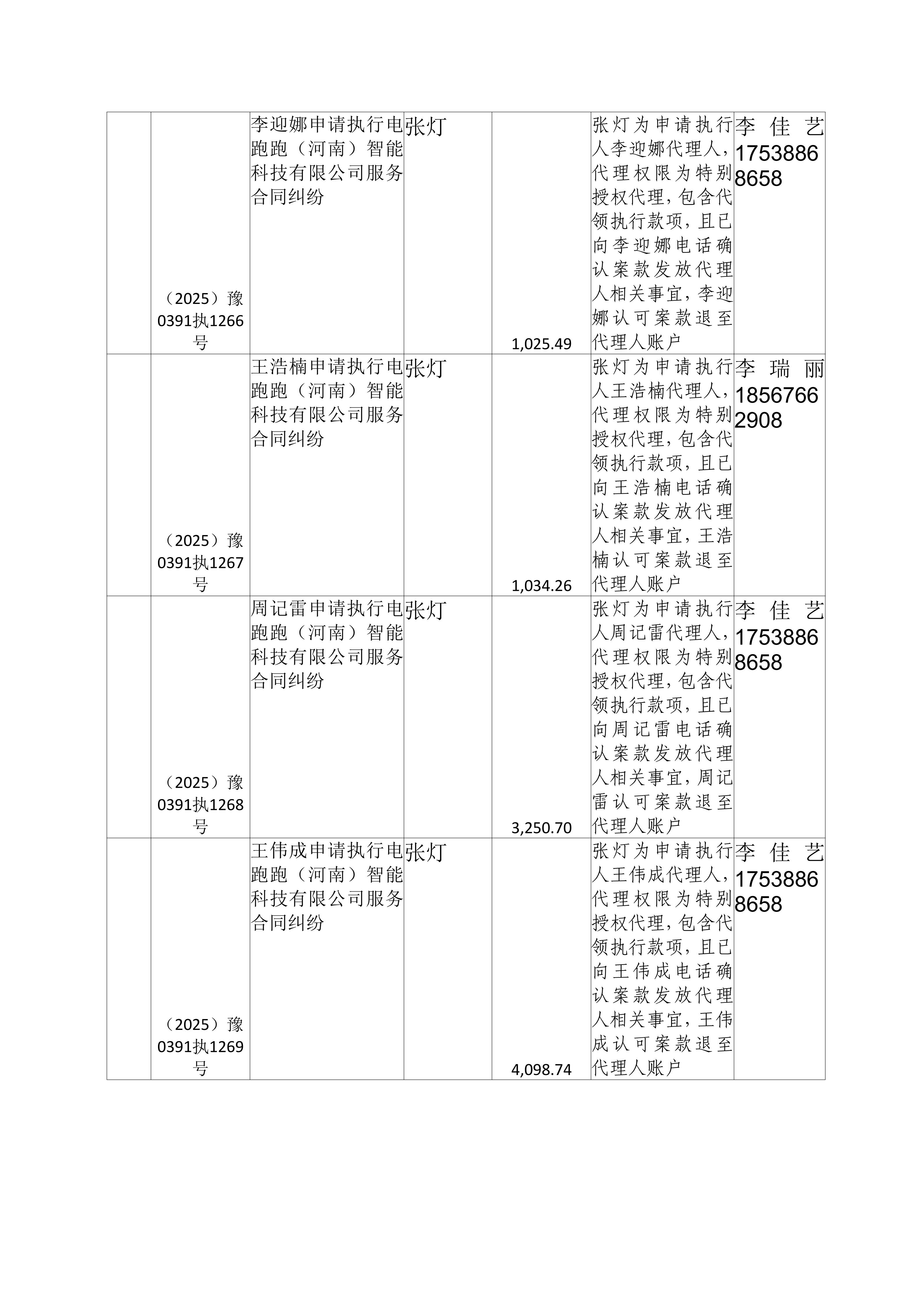
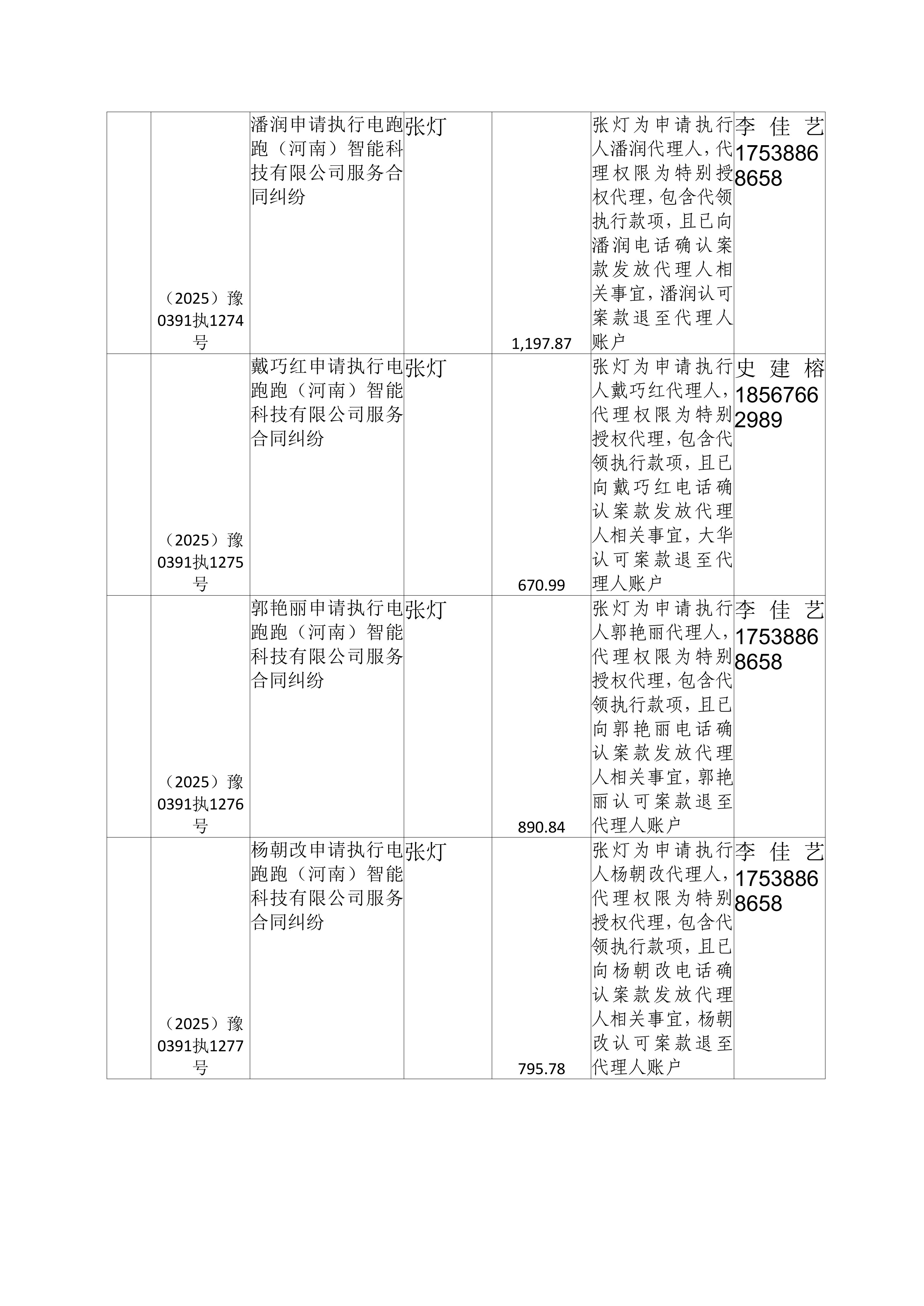
洛阳高新技术产业开发区人民法院关于向案外人发放案款案件的公示
发布时间:2025-12-02 09:25:21
〖
关闭窗口
〗
最高人民法院
河南省高级人民法院
河南法院网
中国法院网
人民法院报
人民网
新华网
法律资讯网
光明网法院频道
Copyright
©
2026 All right reserved 河南省高级人民法院版权所有
豫ICP备12000402号-2
豫公网安备 41010502004431号